
编者按
随着医疗条件的改善和新药的应用,糖尿病患者生存期明显延长,某些急性并发症如酮症酸中毒、非酮症高渗性昏迷以及严重感染等已经明显减少,同时慢性并发症越来越多见。许多糖尿病患者缺少“三多一少”的典型临床症状,常以神经系统病变为主诉,例如先以脑血管病、多发性周围神经病等就诊,在检查中才发现原发疾病为糖尿病。
随着人们对神经系统损害认识的不断提高和新的检查手段(如MRI、PET、肌电图及神经肌肉活检等)的普遍应用,近年来,糖尿病神经系统并发症检出率明显提高,本文来简单总结一下糖尿病的常见并发症及管理。
糖尿病神经系统并发症
神经经系统并发症是糖尿病最常见的并发症,可以累及人体神经系统的各个部分,如中枢神经系统的脑和脊髓、脑神经、周围神经和自主神经等。高血糖状态控制不良者患病率明显增高,因此近年来也越来越被重视,建议患者注意控制血糖,每年定时体检,察觉身体有不适时应及时就医。
延伸阅读:
如糖尿病患者的病情比较严重,病程比较长,在平常生活中血糖控制较差,则可能会导致神经系统病变。糖尿病神经系统病变是糖尿病的常见并发症之一,其通常可累及人体神经系统的每个部位。
糖尿病引起的神经系统损害复杂多样,可侵及脑、脊髓、周围神经及肌肉,如糖尿病性脑血管病、糖尿病性脊髓病、脊前动脉综合征、糖尿病性肌萎缩、糖尿病性周围神经病、糖尿病性脑神经病等。同时其发生机制也比较复杂,可能和以下原因有关:糖代谢异常、脑血管病变、神经营养因子(NGF)、自身免疫因素、炎症反应因素、遗传因素等。
糖尿病认知障碍
糖尿病的危害主要表现为各种急、慢性并发症,糖尿病也会显著影响患者的认知功能。存在认知功能障碍的糖尿病患者的自我管理能力也逐渐下降、对于护理的依赖性也随之增加,从而加重了糖尿病的进展,形成了恶性循环。
我国65岁以上人群中痴呆和轻度认知障碍的患病率分别为5.6%和20.8%。糖尿病和认知功能障碍具有多种共同病理生理学机制,人群研究也已证实糖尿病患者痴呆风险增加。在未来的数十年,糖尿病认知功能障碍患者的人数有可能会不断增加。此外,临床医生对于糖尿病认知功能障碍的治疗及预防的认识仍然比较缺乏,也是导致该病风险升高的原因之一。
糖尿病认知障碍的病因
目前糖尿病导致认知障碍的具体病因尚未明确,可能和胰岛素抵抗相关。虽然目前具体的病因尚未明确,但是临床上有许多导致糖尿病出现认知障碍的危险因素,如高血糖、低血糖、微血管病变等。
延伸阅读:
糖尿病患者的认知功能障碍的评估
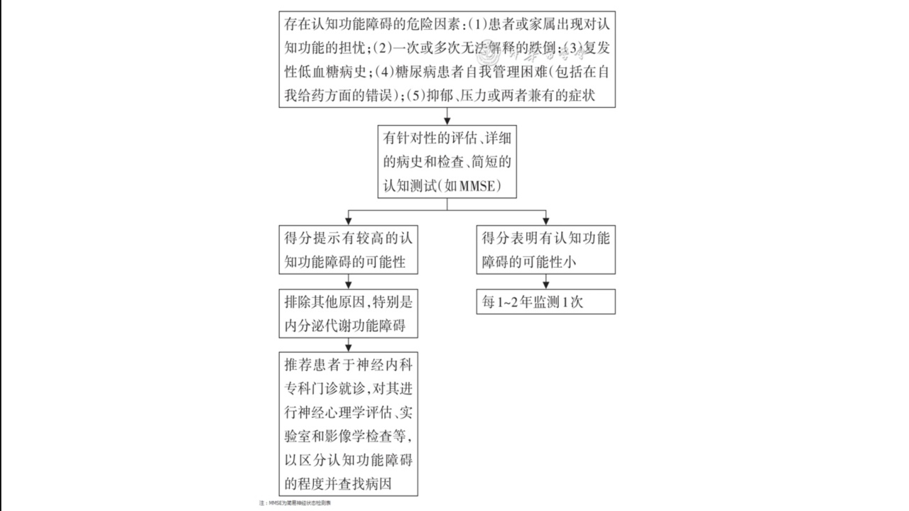
对糖尿病患者的认知功能障碍评估包括详细的病史询问和检查等项目。如评估为认知障碍低风险,则应每1~2年持续监测;如为高风险,则需进行简短的神经心理学测试。若评估提示有较高的认知功能障碍的可能性,需请神经内科专家进一步进行神经心理学评估、实验室和影像学检查等以最终确诊。与此同时,排除并治疗常见的可逆性认知功能障碍也很重要,包括谵妄、药物不良反应、代谢或内分泌异常、睡眠障碍和抑郁症等,诊断流程见图1。

图1.糖尿病认知障碍的诊断流程
延伸阅读:
糖尿病认知障碍的治疗与预防是糖尿病患者管理中的重要一环,旨在延缓病情进展,提升患者的生活质量。它是一个需要医护人员与患者及其家属之间多方协同管理的复杂过程。除了以上方面外,患者的心理健康也是不容忽视的,学会正确的压力管理和保持良好的社交关系对预防认知障碍来说是至关重要的。随着未来医学研究的深入,期待有更多的创新疗法应用于糖尿病认知障碍的治疗与预防中。
延伸阅读:
糖尿病患者卒中
卒中患者中糖代谢异常的发生率显著高于健康人群,糖代谢异常也是导致卒中发生的重要危险因素之一,且2型糖尿病(type2diabetesmellitus,T2DM)与卒中的发生、发展更为密切。因此,血糖管理是卒中综合管理中的重要组成部分,本文就来谈谈2型糖尿病患者卒中的临床表现、预防及疾病管理。
编辑|暖暖
排版|暖暖
[声明:本网站所有内容,凡未注明来源为“转载”,版权均归巢内网所有,未经授权,任何媒体、网站或个人不得转载,否则将追究法律责任,授权转载时须注明“来源:巢内网”。本网注明来源为其他媒体的内容为转载,转载仅作观点分享,版权归原作者所有,如有侵犯版权,请及时联系我们]
