
血管性认知障碍(vascularcognitiveimpairment,VCI)是指主要由脑血管病及其危险因素导致的认知功能障碍,包括从轻度认知障碍(mildcognitiveimpairment,MCI)到痴呆的整个过程。如果患者的认知障碍影响日常生活达到痴呆标准则为重度VCI,即血管性痴呆(vasculardementia,VaD)。
我国60岁及以上人群中痴呆患病率为6.0%,其中VaD为1.6%,是仅次于阿尔茨海默病(Alzheimer'sdisease,AD)第二常见的痴呆类型;我国65岁及以上人群中MCI患病率为20.8%,其中脑血管病及血管危险因素相关的MCI为8.7%,占MCI总体的42%。
可见,VCI在轻度认知障碍中占很大一部分。因此,准确认识VCI的临床表现和诊断标准,可能有助于降低我国VCI的发病风险,对于有效改善患者预后,减轻社会负担也有重要意义。
一、VCI的临床分型
VCI按照临床严重程度分为血管性轻度认知障碍(VMCI)和VaD。
1、VMCI:也被称为血管性认知障碍非痴呆(vascularcognitiveimpairmentnoDementia,VCIND),是指存在1个或1个以上认知域受损但不影响工具性日常生活能力(instrumentalactivitiesofdailyliving,IADL)或日常生活能力(activitiesofdailyliving,ADL)。
2、VaD:存在1个或1个以上认知域严重受损并且影响IADL或ADL。
二、VCI的临床表现
1、患者在卒中事件后6个月以内出现并持续存在3个月以上的认知相关症状,同时伴有局灶性高级皮质功能障碍和(或)神经功能缺损体征。其认知障碍的表现与卒中病灶大小和部位密切相关;认知相关症状也可在数次卒中事件后累积出现,呈阶梯式或波动样进展。
2、但部分患者没有明确的卒中或短暂性脑缺血发作事件,通常呈隐匿起病,缓慢进展。多见于脑小血管病导致的皮质下缺血性VCI。
认知相关症状:特征性的认知减退模式以注意力、信息处理速度和执行功能的早期受损为特点,可伴随情感、行为和人格障碍,表现为淡漠、激惹和抑郁等。
步态及运动相关改变:可伴随步态障碍,如走路不稳、拖曳步态或小碎步,查体可见运动迟缓、冻结步态及转身困难等血管性帕金森综合征表现。
括约肌功能障碍:尿频、尿急等不能用泌尿系统或其他神经系统疾病解释的括约肌功能障碍。
假性球麻痹:可伴有强哭强笑、吞咽呛咳、构音障碍等假性球麻痹的症状或体征。
三、VCI的诊断标准
通过了解指南可以得知,VCI的诊断标准是诊疗过程的重要一环,其主要分为4个步骤(详细步骤请看表1)。

表1:VCI的4个诊断步骤
(一)很可能的VCI
1、具备VCI诊断的3个核心要素
(1)患者存在认知相关主诉,且神经心理学测定也存在1个或多个认知域受损。
(2)患者存在血管性脑损伤的证据:包括血管危险因素、卒中病史、脑血管损伤神经症候群、脑血管损伤的影像学证据,以上各项不一定同时具备。
(3)血管性脑损伤在认知障碍中占主导地位:尤其在合并AD病理表现时,应明确血管性脑损伤在认知障碍中的主导作用,需要符合以下的临床特征之一(详细特征请看表2)。

表2:血管性脑损伤需要符合的临床特征
2、头颅磁共振成像(MRI)影像学:其改变符合VASCOG最低影像标准。
(二)可能的VCI
1、具备VCI诊断的三个核心要素。
2、未行头颅MRI检查,或头颅MRI影像学改变不足以完全解释认知障碍。
(三)排除VCI
1、头颅MRI检查未见异常。
2、存在可以解释认知障碍的其他疾病,且是导致认知障碍的首要原因:包括脑肿瘤、其他神经退行性疾病、脱髓鞘性疾病、内科系统性疾病或代谢异常。
3、首次诊断认知障碍前3个月内存在明确的中毒病史或药物、酒精的滥用/依赖。
(四)严重程度分型
1、血管性轻度认知障碍(VMCI):符合VCI诊断标准,不影响日常生活的独立性(IADL或ADL正常或轻微受损),但是为了保持独立性,仍需要付出更大的努力或代偿性措施。
2、血管性痴呆(VaD):符合VCI诊断标准,严重程度影响到日常生活的独立性,同时要排除脑卒中相关感觉/运动障碍所致的日常生活能力受损。
四、VCI的诊断流程
1、VCI的临床推荐诊疗流程
(1)对患者详细的病史询问:如起病形式、临床表现、进展方式、既往史、家族史等。
(2)仔细的体格检查:患者是否存在局灶性神经功能缺损、平衡障碍、步态障碍、震颤等体征。
(3)全面的认知评估:患者确认存在认知障碍的客观证据,同时对日常生活的独立性和精神行为情况进行测评。
(4)完善的影像学检查:头颅MRI检查是VCI影像诊断的“金标准”,通过影像检查明确脑血管性损伤是否符合VCI的最低影像诊断标准;需对血管和血流灌注情况进行评估,明确颅内外大血管病变情况;必要时还需对患者进行心脏评估,明确是否存在心源性病变证据。
(5)全面的实验室检查:包括血常规、红细胞沉降率、C反应蛋白、肝功能、肾功能、血脂、空腹血糖等。必要时进行脑脊液相关检查;有脑血管病或认知障碍家族史者,推荐完善基因检测。
2、VCI的神经心理评估
神经心理评估是识别和诊断VCI的重要方法,也是观察疗效和转归的重要工具,包括快速神经心理筛查工具[如简易认知量表(mini‑cog)、痴呆筛查问卷(AD8)、画钟测验等]、简明智能状态检查(MMSE)、蒙特利尔认知评估量表(MoCA)、照料者问卷[如AD8、老年认知功能减退知情者问卷(IQCODE)]。根据临床应用和研究的需求,可以使用不同的测验进行评估。(其他详细筛查可见图1)

图1
3、VCI的影像评估标准
(1)VCI的影像评估:神经影像是VCI风险预测、病因病理诊断及预后评估的重要方法之一。头颅MRI在识别脑血管性损伤、鉴别认知障碍病因方面被视为VCI影像诊断的“金标准”。CT仅在患者存在MRI禁忌或因条件限制不能开展MRI的情况下推荐作为VCI辅助诊断工具。
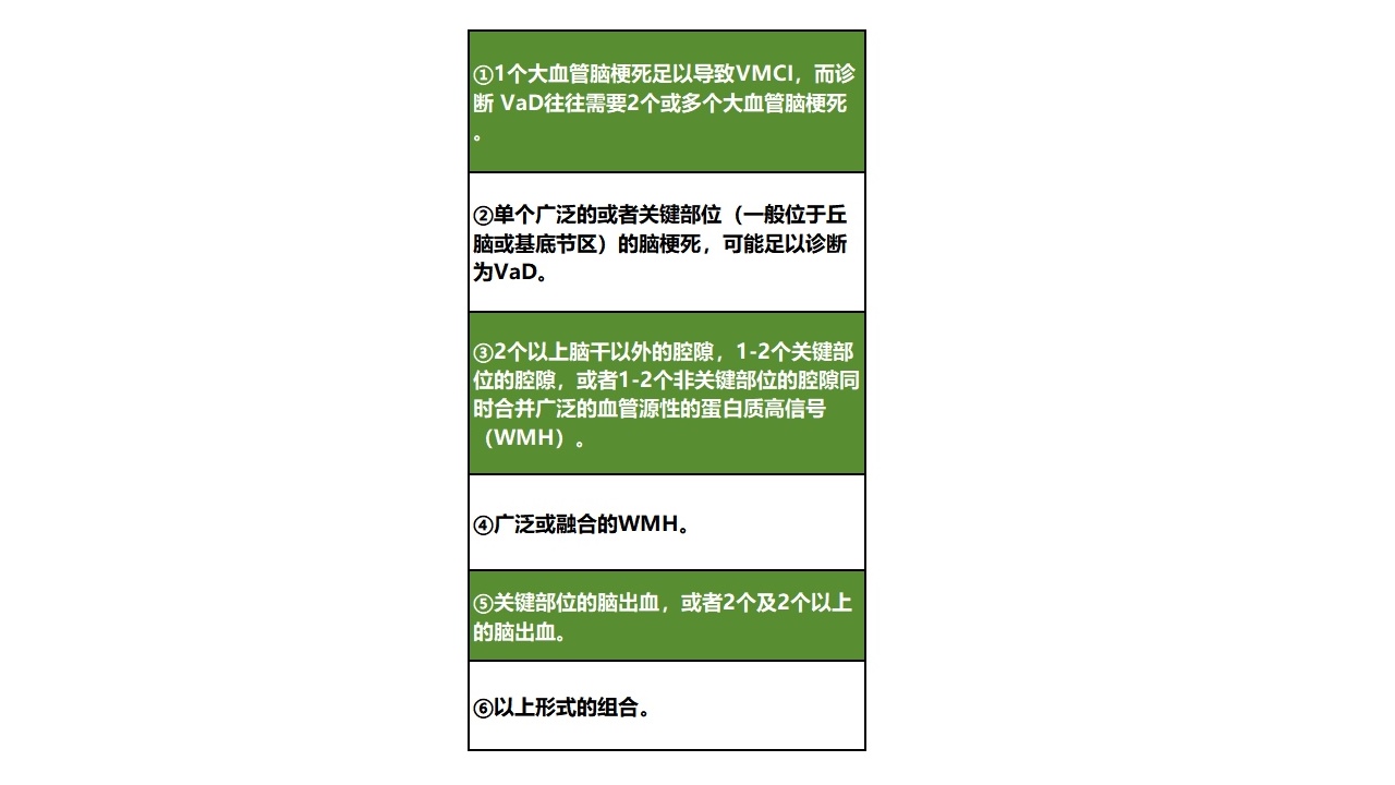
VCI的影像诊断标准:诊断VCI推荐使用VASCOG影像学诊断标准,需至少具备以下影像学表现之一(详细表现可见表3)。

表3:VCI的影像学表现
在VCI的诊断体系中,这些神经影像学发现必须结合临床症状,并且必须考虑其性质、严重程度和位置。
4、VCI的其他评估方式
利用新兴技术和智能设备收集多维度数字化数据,有望成为评估VCI的新手段。随着数字技术和人工智能的进一步发展,VCI患者的评估方法将越来越高效、便捷、个体化。
总的来说,血管性认知障碍作为一种由脑血管病变及其危险因素引起的认知功能障碍,其临床表现多样且复杂,涵盖了从轻度认知障碍到痴呆的整个过程。血管性认知障碍的诊断需要临床医生根据患者的临床表现、影像学结果等各个方面进行综合判断。
此外,公众应该提高对血管性认知障碍的认识,重视脑血管的健康,从而实现早期发现、早期治疗的目标,以减轻患者及其家庭的负担,提升患者的生活质量。
参考文献:
中国卒中学会血管性认知障碍分会.中国血管性认知障碍诊治指南(2024版)[J].中华医学杂志,2024,104(31):2881-2894.DOI:10.3760/cma.j.cn112137-20240501-01024
编辑|麦麦
排版|麦麦
审核|暖暖
[声明:本网站所有内容,凡未注明来源为“转载”,版权均归巢内网所有,未经授权,任何媒体、网站或个人不得转载,否则将追究法律责任,授权转载时须注明“来源:巢内网”。本网注明来源为其他媒体的内容为转载,转载仅作观点分享,版权归原作者所有,如有侵犯版权,请及时联系我们]
