
编者按:阿尔茨海默病评定量表(Alzheimer's disease assessment scale-cognitive section,ADAS)是一项用于评估轻至中度痴呆的工具,广泛应用于药物临床试验中的认知变化评估。该量表分为认知(ADAS-Cog)和非认知(ADASNon-Cog)两个部分,共有12个条目[1]。下面一起来看一下有关ADAS的详细信息吧~
ADAS由Rosen等人于1984年开发,主要用于评估轻至中度阿尔茨海默病。但是不适用于极轻或极重度痴呆的评估,也不能用于确定痴呆的病因。该量表包括认知和非认知两个部分,需由专业人员执行,约需45分钟[2]。
ADAS认知部分
用于评估阿尔茨海默病患者的记忆、语言和其他认知障碍的严重程度。
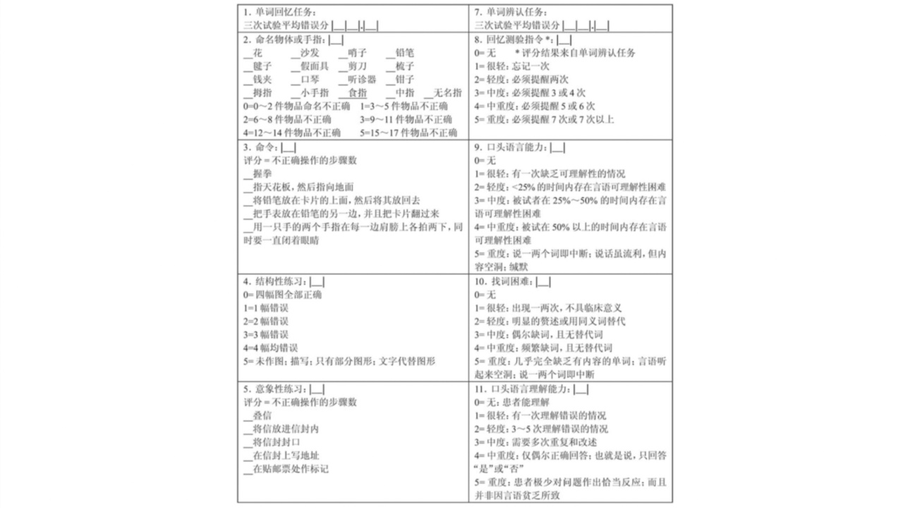
包括12个条目,其中4个评估记忆(单词回忆和单词辨认)和定向力(时间和地点),5个评估语言(物体或手指命名、指令、口头语言能力、找词困难和口头语言理解能力),2个评估实践能力(结构性练习和意象性练习),1个评估注意力和注意力集中(回忆测验指令)。评分范围从0分(无错误或损害)到最大值70分(所有测验条目中表现出严重损害)。
每年AD患者的ADAS-Cog评分平均增加约9分。4分的改善被视为疗效显著。有两套量表(甲和乙),测试间隔小于6个月时应切换至第二套。在一项研究中,ADAS-Cog的轻中度AD界限值为22分,敏感度为82%,特异性为70%。定向力的单项评定对轻度AD的敏感度为80%,特异性为73%。定向力和结构性练习两项判定轻度AD的敏感度为78%,特异性为73%。ADAS-Cog受年龄和文化程度的影响较小。
ADAS认知部分的测试方法
测验条目应按评分表中的顺序进行。首先进行单词回忆测试,单词辨认测试最后进行,其他认知条目在两项测试之间穿插进行,以减小患者混淆任务的机会。在测试开始前,测试者应与患者进行短暂的中性交谈,以帮助患者放松并观察其语言能力。测试不是定时的,患者的评分不受测试速度影响。每个认知条目只允许两次回答机会。反馈应保持中性,通常不提示是否回答正确,但可以在患者特别询问时提供反馈。

ADAS非认知部分
用于检测非认知症状,如激越、抑郁心境或精神病。包括7个条目,其中2个评估心境,3个评估激越,2个评估精神病表现。每个条目的评分范围从0分(无损害或无症状)到5分(严重而持久的症状)。
需要注意的是,ADAS不是一项定时测验,患者的评分不依赖测验完成的速度有多快。为了确保测试阶段快速进行,确保每位患者有同样的机会正确回答,每个认知条目只允许有两次回答机会。如果患者在第二次机会中未能正确回答,测试者应该进行下一次条目。给患者的反馈应该是中性的,并且,通常不能提示其回答是否正确。只要患者在努力,可作诸如“很好”或“做得不错”等评论。如果患者特别询问自己是否回答正确,则可给予反馈。
参考文献
[1]于欣,王华丽,李淑然,等.ADAS-cog中文版区分轻中度阿尔茨海默病的能力.中国心理卫生杂志,2005,19(1)31-33.
[2]Rosen WG,MohsRC,DavisKL.Anew rating scale for Alzheimer's disease.AmJPsychiatry,1984,141(11)1356-1364.
[3]彭丹涛,张占军.神经心理认知量表操作指南.北京:人民卫生出版社,2015.
编辑|里里
排版|里里
审核|暖暖
[声明:本网站所有内容,凡未注明来源为“转载”,版权均归巢内网所有,未经授权,任何媒体、网站或个人不得转载,否则将追究法律责任,授权转载时须注明“来源:巢内网”。本网注明来源为其他媒体的内容为转载,转载仅作观点分享,版权归原作者所有,如有侵犯版权,请及时联系我们]
