
编者按:如果患者存在失眠、精神障碍等疾病的时候,可能会出现睡眠障碍的疾病,主要表现为入睡困难、睡眠维持困难、早醒等症状。如果长期存在睡眠障碍等情况,可严重影响患者的生活质量,需要及时进行睡眠评估,此时可使用匹兹堡睡眠质量指数。
匹兹堡睡眠质量指数(图1)是美国匹兹堡大学精神科医师Buysse博士等人于1993年编制,该量表适用于睡眠障碍患者、精神障碍患者的睡眠质量评价,同时也适用于一般人睡眠质量的评估。

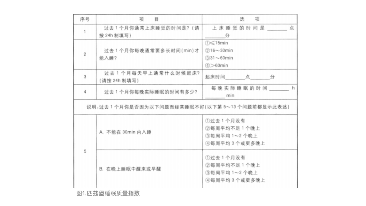
图1.匹兹堡睡眠质量指数
使用说明
该量表用于评定被试者近1个月的睡眠质量,适用于睡眠障碍患者、精神障碍患者的睡眠障碍评价、疗效观察,一般人群睡眠质量的调查研究,以及睡眠质量及身心健康相关性研究的评定工具。如患者得分为0-5分,说明睡眠质量很好;得分为6-10分,说明睡眠质量较好;得分为11-15分,说明睡眠质量一般;得分为16-21分,说明睡眠质量差。具体评分方法如图2。

图2.匹兹堡睡眠质量指数评分方法
匹兹堡睡眠质量指数的优点
匹兹堡睡眠质量指数简单易用,信度和效度高,与多导睡眠脑电图测试结果有较高的相关性,已成为国外精神科临床评定的常用量表。据国内实际应用报道,PSQI有较好的实证效度。
匹兹堡睡眠质量指数的信度
PSQI是在多种有关评定睡眠质量的量表分析评价基础上发展而成的,通过有机结合睡眠的质和量,不仅可评价一般人群的睡眠行为和习惯,更可用于临床患者睡眠质量的综合评价。其评定时间为1个月,评定时间明确具体,且有助于鉴别暂时性和持续性的睡眠障碍。目前该量表已被翻译成多种语言并被广泛用于临床研究,显示PSQI具有较好的内部一致性及重测信度,适合在国内使用。
睡眠障碍是临床上常见的一种症状,临床上虽有多导睡眠脑电图检测、多次小睡潜伏试验及一些检测仪器等可以被应用于诊断及治疗疗效评价,但其敏感度、特异度及可靠性还需进一步研究证实。但通过研究发现,PSQI量表的信度、效度较好,同时该量表简单易用,适合国内患者使用,可以对睡眠障碍患者的睡眠质量进行综合的评估。
